2025年度“机械工业科学技术奖”提名工作已结束,本年度共收到提名项目1476项。根据《机械工业科学技术奖励条例》规定和提名通知有关要求,现将形式审查合格的1385项提名项目(其中技术发明奖100项、科技进步奖1285项)进行公示。公示时间为5月30日—6月3日,为期5天。
公示期内,任何单位或个人对公示项目有异议的,可通过正式公函或电子邮件方式提出,并提供必要的证明文件。提出异议的单位须提供法人登记证书或营业执照复印件并加盖单位公章,个人须提供身份证明复印件并签字,同时务必提供有效联系人电话或其他联系方式。公示期结束后提出的异议及匿名异议不予受理。
联系单位:机械工业科学技术奖励工作办公室
通讯地址:北京市东城区东四西大街46号
联系人:牛 芳 010-65123082
电子邮箱:chinajixiekjj@163.com
机械工业科学技术奖励工作办公室
2025年5月29日

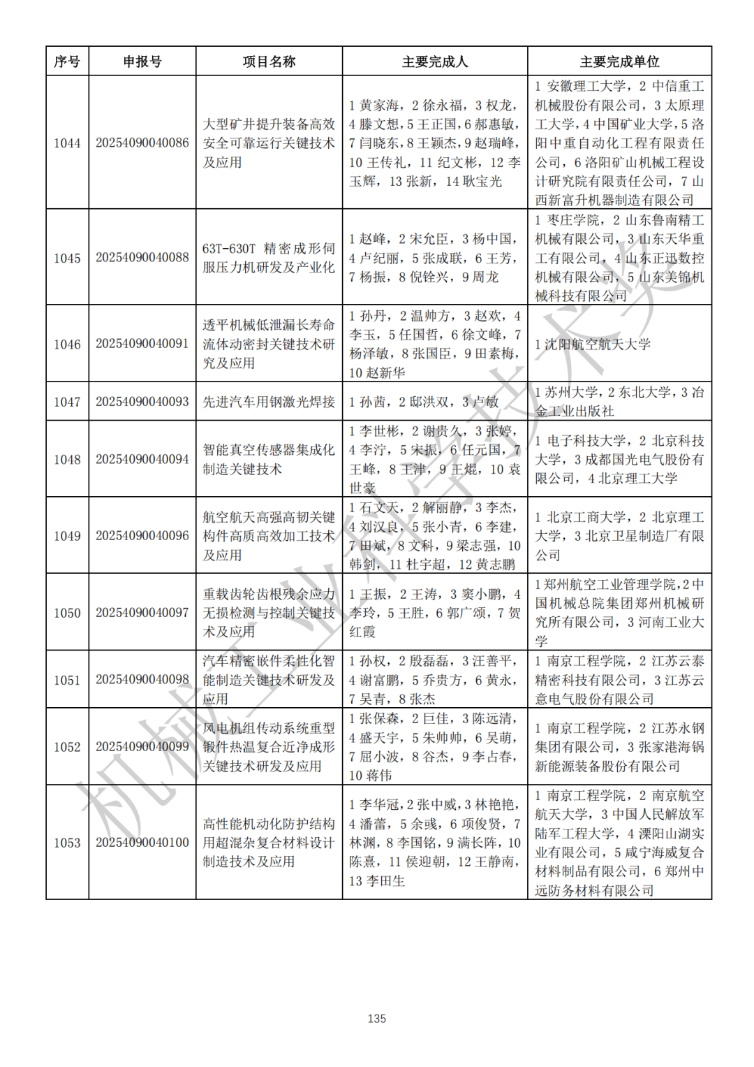
详见附件:2025年度“机械工业科学技术奖”受理项目名单


























































































































































来源:中国机械工业联合会
2025年度“机械工业科学技术奖”提名工作已结束,本年度共收到提名项目1476项。根据《机械工业科学技术奖励条例》规定和提名通知有关要求,现将形式审查合格的1385项提名项目(其中技术发明奖100项、科技进步奖1285项)进行公示。公示时间为5月30日—6月3日,为期5天。
公示期内,任何单位或个人对公示项目有异议的,可通过正式公函或电子邮件方式提出,并提供必要的证明文件。提出异议的单位须提供法人登记证书或营业执照复印件并加盖单位公章,个人须提供身份证明复印件并签字,同时务必提供有效联系人电话或其他联系方式。公示期结束后提出的异议及匿名异议不予受理。
联系单位:机械工业科学技术奖励工作办公室
通讯地址:北京市东城区东四西大街46号
联系人:牛 芳 010-65123082
电子邮箱:chinajixiekjj@163.com
机械工业科学技术奖励工作办公室
2025年5月29日
